项目概述
本大作业利用 ROS 和 Gazebo 仿真环境,实现了一个自主导航建图系统。项目包含以下核心功能:
- 在 Gazebo 中创建自定义仿真环境
- 搭建移动机器人模型并配置传感器
- 使用 gmapping SLAM 算法构建环境地图
- 实现自主导航建图功能
环境准备
- Ubuntu16.04
- ROS kinetic版本
项目实现
1. 创建ros工作空间
1 2 3 4 5 6
| mkdir -p ~/catkin_ws/src cd ~/catkin_ws/src catkin_init_workspace cd .. catkin_make source devel/setup.bash
|
在 ~/catkin_ws/src 目录下引用以下ROS功能包:
1 2 3
| mbot_description mbot_gazebo mbot_navigation
|
2. 创建自定义Gazebo仿真环境
在 ~/catkin_ws/src/mbot_gazebo/worlds 下创建一个新的 Gazebo 世界文件 myworld.world,内容如下:
1 2 3 4 5 6 7 8 9 10 11 12 13 14 15 16 17 18 19 20 21 22 23 24 25 26 27 28 29 30 31 32 33 34 35 36 37 38 39 40 41 42 43 44 45 46 47 48 49 50 51 52 53 54 55 56 57 58 59 60 61 62 63 64 65 66 67 68 69 70 71 72 73 74 75 76 77 78 79 80 81 82 83 84 85 86 87 88 89 90 91 92 93 94 95 96 97 98 99 100
| <?xml version="1.0"?> <sdf version="1.6"> <world name="default"> <include> <uri>model://sun</uri> </include> <include> <uri>model://ground_plane</uri> </include> <model name='ground_plane'> <static>1</static> <link name='link'> <collision name='collision'> <geometry> <plane> <normal>0 0 1</normal> <size>100 100</size> </plane> </geometry> <surface> <friction> <ode> <mu>100</mu> <mu2>50</mu2> </ode> <torsional> <ode/> </torsional> </friction> <bounce/> <contact> <ode/> </contact> </surface> <max_contacts>10</max_contacts> </collision> <visual name='visual'> <cast_shadows>0</cast_shadows> <geometry> <plane> <normal>0 0 1</normal> <size>100 100</size> </plane> </geometry> <material> <script> <uri>file://media/materials/scripts/gazebo.material</uri> <name>Gazebo/Grey</name> </script> </material> </visual> <velocity_decay> <linear>0</linear> <angular>0</angular> </velocity_decay> <self_collide>0</self_collide> <kinematic>0</kinematic> <gravity>1</gravity> </link> </model> <model name="cube_red"> <pose>-10 -3 0 0 0 0</pose> <static>true</static> <link name="basic"> <collision name="collision"> <geometry> <mesh> <uri>/home/jojo/catkin_ws/src/mbot_gazebo/worlds/3.dae</uri> <scale>1 1 1</scale> </mesh> </geometry> <surface> <bounce/> <friction> <ode> <mu>0.8</mu> <mu2>0.8</mu2> </ode> </friction> </surface> </collision> <visual name="visual"> <geometry> <mesh> <uri>/home/jojo/catkin_ws/src/mbot_gazebo/worlds/3.dae</uri> <scale>1 1 1</scale> </mesh> </geometry> <material> <script> <uri>file://media/materials/scripts/gazebo.material</uri> <name>Gazebo/CeilingTiled</name> </script> <ambient>1 1 1 1</ambient> </material> </visual> </link> </model> </world> </sdf>
|
在 ~/catkin_ws/src/mbot_gazebo/launch 目录下添加launch文件 mygazebo.launch,内容如下:
1 2 3 4 5 6 7 8 9 10 11 12 13 14 15 16 17 18 19 20 21 22 23 24 25 26 27 28 29 30 31 32 33 34 35 36
| <launch>
<arg name="world_name" value="$(find mbot_gazebo)/worlds/myworld.world"/> <arg name="paused" default="false"/> <arg name="use_sim_time" default="true"/> <arg name="gui" default="true"/> <arg name="headless" default="false"/> <arg name="debug" default="false"/>
<include file="$(find gazebo_ros)/launch/empty_world.launch"> <arg name="world_name" value="$(arg world_name)" /> <arg name="debug" value="$(arg debug)" /> <arg name="gui" value="$(arg gui)" /> <arg name="paused" value="$(arg paused)"/> <arg name="use_sim_time" value="$(arg use_sim_time)"/> <arg name="headless" value="$(arg headless)"/> </include>
<param name="robot_description" command="$(find xacro)/xacro --inorder '$(find mbot_description)/urdf/xacro/gazebo/mbot_with_laser_gazebo.xacro'" />
<node name="joint_state_publisher" pkg="joint_state_publisher" type="joint_state_publisher" ></node>
<node name="robot_state_publisher" pkg="robot_state_publisher" type="robot_state_publisher" output="screen" > <param name="publish_frequency" type="double" value="50.0" /> </node>
<node name="urdf_spawner" pkg="gazebo_ros" type="spawn_model" respawn="false" output="screen" args="-urdf -model mbot -param robot_description"/>
</launch>
|
3. 启动Gazebo仿真环境
在终端中运行以下命令启动 Gazebo 仿真环境:
1
| roslaunch mbot_gazebo mygazebo.launch
|
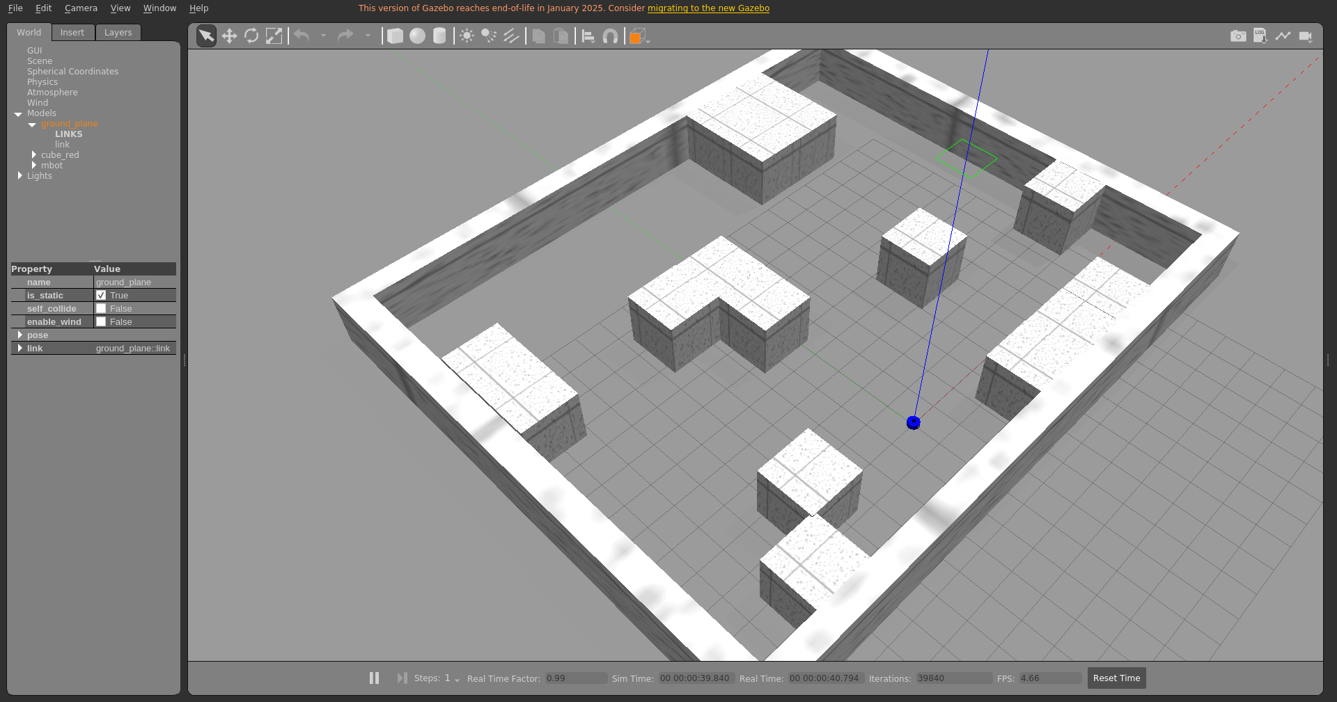
效果如下图所示:

4. 启动RViz可视化工具
在另一个终端中运行以下命令启动导航以及 rviz 可视化工具:
1
| roslaunch mbot_navigation exploring_slam_demo.launch
|
效果如下图所示:

5.启动自动导航建图功能
在另一个终端中运行以下命令启动自动导航建图功能:
1
| rosrun mbot_navigation exploring_slam.py
|
效果如下图所示:

运行结果
在 Gazebo 中运行自动导航建图功能后,机器人会在仿真环境中自主探索并构建地图。最终生成的地图可以在 RViz 中查看,效果如下图所示:
